当前位置:首页 > 新闻中心 > 公司 > 复星国际旗下翌耀科技启动上市辅导

复星国际旗下翌耀科技启动上市辅导

2026-01-08

翌耀科技成立于2018年,作为复星国际旗下的智能科技集团,服务领域涵盖汽车焊装、总装、新能源、一般工业、食品饮料自动化及数字化等多个智能制造领域。

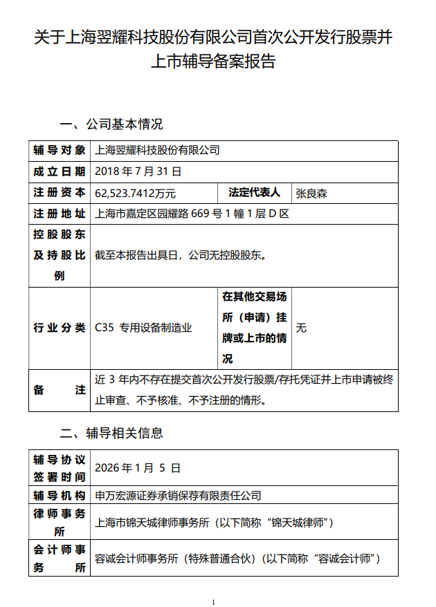
据证监会网站披露,上海翌耀科技股份有限公司(以下简称“翌耀科技”)在上海证监局办理辅导备案登记,拟首次公开发行股票并上市,辅导券商为申万宏源证券承销保荐有限责任公司。

根据官网显示,翌耀科技成立于2018年,作为复星国际旗下的智能科技集团,翌耀科技汇聚了全球3000余名精英人才,业务版图横跨中国、德国、美国、墨西哥等数十个国家和地区,为奔驰、宝马、大众等一线车厂提供柔性自动化生产线交钥匙工程、个性化定制的工程设计以及各类智慧工厂解决方案。翌耀科技始终致力于提供领先的高科技解决方案,服务领域涵盖汽车焊装、总装、新能源、一般工业、食品饮料自动化及数字化等多个智能制造领域。


(文章来源:新浪财经)


文章标签: 最新 股票 IPO 公司